روھلان مۇنبىرى
كۆرۈش: 4750|ئىنكاس: 6
ئوڭ تەرىپنى يىغىش

ئاۋاز قۇۋۋەت كۈچەيتىش توك يوللېرى

[ئۇلانما كۆچۈرۈش]
  ئالدى بىلەن ئۈچ قۇتۇپلۇق كىرىستال لامپىنى ھازىرچە  تۈۋەن بىسىملىق ئاز توك ئارقىلىق يۇقىرى بىسىملىق چوڭ توك ئىقىمىنى خالىغانچە كونتۇرول قىلالايدىغان نەرسە دەپلا تۇرايلى.( [* C! Q9 w# f. Y* h" qبۇ مەزمۇنلار روھلان مۇنبىرىدىن كۆچۈرۈلگەن()
' z8 \. P2 u" t7 k8 @4 u/ Kبۇ مەزمۇنلار روھلان مۇنبىرىدىن كۆچۈرۈلگەن()
  ئادەتتە ئالدىنقى بۇغۇمغا ئىشلىتىدىغان لامپىلارنىڭ ئۆلچەملىكلېرى كۈپىنچە كۈچەيتىش كويفىتسىنتى 250 بولغان لامپىلار، ئەمما ئەمىلى مەشغۇلاتتا سەل چوڭ توك ئىقىمى ئۈتكەندە ئەسلى 250 ھەسسە كۈچەيتىدىغان لامپىلارنىڭ كۈچەيتىشچانلىقى 50-60 ھەسسىگە يىقىنلىشىپ قالىدۇ. شۇڭا قارشىلىقلارنى مۇقىم خىزمەت ھالىتىگە كاپالەتلىك قىلىش مەقسىدىدە كۈپىنچە 30 ھەسسە ھەتراپىدا ھىساپلاپ تۇرۇپ بىكىتىدۇ. بولمىغاندا ئاۋاز سۈپىتى ياخشى بولماي قالىدۇ.8 i  _* b! S  V% W0 M8 oبۇ مەزمۇنلار روھلان مۇنبىرىدىن كۆچۈرۈلگەن()
  قۇۋۋەت كۈچەيتكۈچ توك يوللېرى A خىل قۇۋۋەت كۈچەيتكۈچ، B خىل قۇۋۋەت كۈچەيتكۈچ، A B خىل قۇۋۋەت كۈچەتكۈچ، OTL قۇۋۋەت كۈچەيتكۈچ، OCL قۇۋۋەت كۈچەيتكۈچ ۋە  BTL قۇۋۋەت كۈچەيتكۈچ دەپ ئايرىلىدۇ.  A  خىل ۋە  B خىل قۇۋۋەت كۈچەيتكۈچلەر بۇرۇنقى ئىلىكتىرون لامپىلىق دەۋىرلەردە لامپىنىڭ توك بىسىمى يۇقىرى، توك ئىقىمى تۈۋەن بولغانلىقتىن كاناينىڭ قارشىلىقى ھەم سىگنال تۇكىنىڭ بىخەتەر بىسىمدا بۇلىشىنى كۆزدە تۇتۇپ تىرانسىفورماتور ئارقىلىق سىگنال بىسىمى تۈۋەن، توك ئىقىمى يۇقىرى قىلىش مەقسىدىدە ئۇتتۇرغا چىققان. ھازىر A خىل قۇۋۋەت كۈچەيتكۈچ كۆپ ئىشلىتىلمەيدۇ،  B خىل قۇۋۋەت كۈچەيتكۈچ بولسا ئۈنىمى ۋە كاناينىڭ قارشىلىقىنى ماسلاشتۇرۇش ئۈچۈن ئوت ئۈچۈرۈش، جىددى قۇتقۇزۇش، ساقچى ماشنىلېرىدا ماشىنا توك مەنبەسىدە كىرىستال لامپىلىق قىلىپ يۇقىرى قۇۋۋەتلىك ئاۋازغا ئېرىشىش مەقسىدىدە سىگنال كۈچەيتىش ئۈچۈن ئىشلىتىلىپ كىلىۋاتىدۇ.2 |% C% W  W4 r+ Jبۇ مەزمۇنلار روھلان مۇنبىرىدىن كۆچۈرۈلگەن()
  ئادەتتە سىگنال ئەينەنلىكى ئەڭ يۇقىرى بولغان قۇۋۋەت كۈچەيتىش توك يۇلى قوش مەنبە ئىشلىتىدىغان OCL توك يۇلى، يەنە يۇقىرى ئەينەنلىك ۋە يەككە مەنبەلىك قۇۋۋەت كۈچەيتىش توك يۇلىدىن BTL توك يۇلى ماشىنا ئاۋاز ياڭراتقۇلېرىدا كۆپ ئىشلىتىلىدۇ.  H5 a5 d/ Y% E  f$ s+ R, [9 h( yبۇ مەزمۇنلار روھلان مۇنبىرىدىن كۆچۈرۈلگەن()
  A خىل قۇۋۋەت كۈچەيتكۈچ؛
# Y7 ~; G9 N+ x! Y. |  \
* U+ ?. n% M- K   بۇرۇنقى رادىو قۇبۇللىغۇچلاردا ئىلىكتىرونلۇق لامپىلار كۆپ ئىشلىتىلەتتى، توك ئىقىمى ئاجىز بولغاندىن باشقا يەنە ھەر-بىر لامپىنىڭ  ئىچىدىكى ئىلىكتىر قۇتۇپلېرىنى قىزىتىش ئۈچۈنمۇ نەچچە ۋات قۇۋۋەتتە پىلىك تۇكى تەلەپ قىلىدىغان (ھەتتا ئىسخىمىدىكىدەك توك رەتلەش ئىككى قۇتۇپلۇق لامپىسىمۇ قىزىتىش تۇكى تەلەپ قىلىدۇ)  كەمچىلىكىدىن باشقا ئۆزىنىڭلا ھەجىمى چوڭ بۇلۇپ قالماي يەنە توك مەنبە تىرانسىفورماتورى ۋە قارشىلىق ئالماشتۇرۇش تىرانسىفورماتورلېرى قۇشۇلۇپ تەننەرىخ ۋە ئېغىرلىقىمۇ بەك ئىشىپ كىتەتتى. كىيىن كىرىستال لامپىلىق توك يوللېرى چىققاندىن كىيىن مەنبە ۋە ھەجىمگە بولغان تەلەپ كىچىكلىسىمۇ ئاۋاز سۈپىتى ياخشى ئەمەس ھەم  قارشىلىق ئالماشتۇرۇش تىرانسىفورماتورى يەنىلا چوڭ بۇلىشى تەلەپ قىلىندىغان بولغاچقا B خىل كىرىستال لامپىلىق قۇۋۋەت كۈچەيتىش توك يوللېرىغا ئورۇن بۇشاتتى.$ G# k( w" @8 B  kبۇ مەزمۇنلار روھلان مۇنبىرىدىن كۆچۈرۈلگەن()
  قۇۋۋەت كۈچەيتىش لامپىسىنىڭ نەچچە ئون ياكى نەچچە يۈز مىللى ئامپىرلىق ئاجىز توك ئىقىمىنى تىرانسىفورماتورنىڭ ئالماشتۇرۇش ئۈنىمى ئارقىلىق 250 ئوم ياكى ئۇنىڭدىنمۇ كىچىك بولغان ئاۋاز ياڭراتقۇلارغا ماسلاشتۇرۇش ئۈچۈن بىر باغلىغۇچى تىرانسىفورماتور ئارقىلىق مۇۋاپىق نىسبەتتە ئورالغان ئىككى  سىم ئورام گۇرۇپپىسى ئارقىلىق ئەمەلگە ئاشۇرىدىغان بۇلۇپ، ئاۋاز توك بىسىمى 300 ۋولىت، توك ئىقىمى 20 مىللى ئامپىر دىيىلگەندە ئاۋاز ياڭراتقۇ قارشىلىقى 16 ئوم بولغاندا بىۋاستە كانايغا ئۇلانسا ھىچقانچە ئاۋاز ھاسىل قىلالمايدۇ،يەنى ئاۋاز ياڭراتقۇدا 0.3 ۋولىت 20 مىللى ئامپىرلىق ئاۋاز سىگنال تۇكى بۇلىشى مومكىن،  تىرانسىفورماتوردا قارشىلىق ماسلاشتۇرۇلغاندىن كىيىن بولسا توك ئىقىمىمۇ ھەسسىلەپ ئاشىدۇ، يەنى تەخمىنەن 10 ۋولىت 600 مىللى ئامپىرغا يىتىپ قالىدۇ. يەنە بەزى كىچىك ئۇيۇنچۇقلاردا 5 ۋولىتقىچە مەنبە تۇكى 8 ئوملۇق  ئاۋاز ياڭراتقۇلارغا بىر دانە قۇۋۋەت كۈچەيتىش لامپىسىدىن كۈچەيتىلىپ بىۋاستە ئۇلىنىدۇ، ئۇنىڭدا ئاۋاز سۈپىتىگە بولغان تەلەپ يۇقىرى بولمايدۇ  بىر تەرەپتىن تەننەرخ، بىر تەرەپتىن قارشىلىق ماسلاشتۇرۇش زۆرۆرىيتى بەك چوڭ ئەمەس، شۇڭا ئاۋازى  سەل قۇلاققا ياقمايدۇ.+ i8 F! w( L) o* Dبۇ مەزمۇنلار روھلان مۇنبىرىدىن كۆچۈرۈلگەن()
بۇ خىل توك يۇلىدا مەنبە بىسىمى يۇقىرى بولغاندا ئاساسلىقى قۇۋۋەت لامپىسىنىڭ توك ئىقىمىنىڭ قۇۋۋەت لامپىسى بەرداشلىق بېرەلەيدىغان توك ئىقىمىدىن ئىشىپ كىتىشىنىڭ ئالدىنى ئالسىلا بۇلىدۇ.  a; l5 u8 u5 f0 T! qبۇ مەزمۇنلار روھلان مۇنبىرىدىن كۆچۈرۈلگەن()

9 u7 W! c6 P, q! }  J( E  B خىل قۇۋۋەت كۈچەيتكۈچ؛) h& k# m+ [# U9 n5 q- }: H! rبۇ مەزمۇنلار روھلان مۇنبىرىدىن كۆچۈرۈلگەن()
. w! R$ _" p# c' o; p5 \بۇ مەزمۇنلار روھلان مۇنبىرىدىن كۆچۈرۈلگەن()
  ئىلىكتىرونلۇق لامپا تۇغرىلىق كۆپ بىلمىگەچكە بۇ تۇغرىلىق تۇختالماي، 150 ۋاتلىق قۇۋۋەت كۈچەيتكۈچ قىلغىلى بۇلىدىغان لامپىدىن ئىككىنى ئىشلەتكىنىدە چىقىش قارشىلىق ئالماشتۇرغۇچ تىرانسىفورماتورى بولمىغاچقا 24ۋاتلىق كاناينى ئۇلاپلا ئىشلەتكىنىنى كۆرگەنتىم، ئاندىن ئىككى لامپىنى بىرلەشتۈرۈپ B خىل قۇۋۋەت كۈچەيتكۈچ ئۈچۈن ئىشلىتىدىغان قوش لامپا بار ئىدى، ئۇچراپ قالسا بەك ياخشى لامپا دەپ ساقلاپ قۇياتتۇق.
* w3 W* D5 V/ Q" [: W" u6 t; }    VT4 لامپىنىڭ ئاساسى قۇتۇبىغا ئالدىنقى بۇغۇمدىن كەلگەن ئاۋاز سىگنالى كەلگەندىن كىيىن يىغقۇچى قۇتۇپ بىلەن تارقاتقۇچى قۇتۇبى ئارسىدىن ئۈتىدىغان توك كۈچى ماس ھالدا كۈچەيتىلىپ  T1باغلىغۇچى تىرانسىفورماتورنىڭ كىرىش ئورامىدىن چىقىش ئورامىغا ئىندوكسىيلىنىدۇ،تىرانسىفورماتورنىڭ ھەر ئىككى چىقىش ئورامىدا تۈۋەندىن يۇقىرىغا قارىغان يۈنىلىشتە ئىندوكسىيلىك توك ھاسىل بۇلىدىغانلىقتىن بۇ چاغدا VT6 ئوڭ لامپىلا توك ئۈتكۈزۈش ھالىتىگە كىرەلەيدۇ.VT5 بولسا ئازراقمۇ ئۈتكۈزمەيدۇ. شۇ ئاۋاز تەكرارلىقىدىكى سىگنالنىڭ تۈۋەنلىەەن ۋاقتىدا تىرانسىفورماتوردا ھاسىل بولغان قاينام تۇكىلا VT5 ئوڭ لامپىنى  ئىنتايىن قىسقا ۋاقىتتوك ئۈتكۈزۈش ھالىتىگە كىرگۈزىدۇ. شۇڭا ھازىر ئىشلىتىلىدىغان B خىل قۇۋۋەت كۈچەيتكۈچلەردە ئالدىنقى بۇغۇمغا كىرىستال لامپا ئىشلەتمەي بىۋاستە توپلاشتۇرۇلغان توك يوللۇق ئاۋاز قۇۋۋەت كۈچەيتكۈچ ئىشلىتىدۇ. بۇنىڭدا ئىككى نۇۋەتلەشمە لامپىنىڭ ئاساس قۇتۇپ تۇكى توك مەنبەنىڭ مۇسبەت قۇتۇبىدىن   1 ياكى 1.2 كىلو ئوملۇق قارشىلىقتىن بېرىلىپ يەنە 75 ئومدىن 100ئومغىچە قارشىلىق ئارقىلىق يەرلەشتۈرۈلۈپ، بەك ئاجىز ئاۋاز سىگناللېرىنىڭ يۇقاپ كىتىشى ياكى ئاۋاز سىگنالىنىڭ سۇقما ئاۋاز بۇلۇپ سۈپىتى ئۆزگىرىپ كىتىشىنىڭ ئالدى ئىلىنىدۇ. ئادەتتە ئاساس قۇتۇپ تۇكى بەك ئاز بولغاچقا تېنچ ھالەتتە ئۈتكۈزۈپ تۇرىدىغان توك ئىقىمىمۇ كۆپ بولسا 50 مىللى ئامپىر ئەتراپىدا بۇلىدۇ. ئەگەر ئازراق توك بېرىپ قويمىسا ئاۋاز سىگنالىنىڭ 0.25 ۋولىتتىن تۈۋەن قىسمىدا ئىنكاس يوق ئاشقان قىسمىدا سۇقما شەكىللىنىپ ئاۋاز سۈپىتى تىخىمۇ چۈشۈپ كىتىدۇ. مەيلى قانداق ئاۋاز قۇۋۋەت كۈچەيتىش توك يۇلى بولسۇن ئاۋاز سۈپىتىنى يۇقىرى كۈتىرىش ئۈچۈن  ئازراق توك ئۈتۈپ تۇرىدىغان قىلىپ تەڭشىلىدۇ.  ئاۋاز سۈپىتى تۇغرىلىق OCL قۇۋۋەت كۈچەيتكۈچتە تۇختىلايلى. 6 C+ G* O5 [3 \/ G2 l$ Vبۇ مەزمۇنلار روھلان مۇنبىرىدىن كۆچۈرۈلگەن()
) `- a9 o  {% `# C4 K+ j3 rبۇ مەزمۇنلار روھلان مۇنبىرىدىن كۆچۈرۈلگەن()
  OTL قۇۋۋەت كۈچەيتكۈچ؛" ~. U; `4 W# N8 b6 xبۇ مەزمۇنلار روھلان مۇنبىرىدىن كۆچۈرۈلگەن()
: e7 p; o) {& }2 \' i. ~بۇ مەزمۇنلار روھلان مۇنبىرىدىن كۆچۈرۈلگەن()
OTL قۇۋۋەت كۈچەيتكۈچ بولسا ئۈستىنكى لامپا بىلەن ئاستىنقى لامپا ئالمىشىپ نۇۋەت بىلەن توك ئۈتكۈزىدىغان توك يول بۇلۇپ، ئۈستىنكى لامپا توك ئۈتكۈزگەندە ئاستىنقى لامپا توك ئۈتكۈزمەيدۇ، ئاستىنقى لامپا توك ئۈتكۈزگەندە ئۈستىنكى لامپا توك ئۈتكۈزمەيدۇ. A  رەسىمدىكى توك يولغا قارىساق ئوڭ-تەتۈر ئىككى لامپا توك مەنبەنىڭ مۇسبەت ۋە مەنفى قۇتۇبىغا ئارقىمۇ ئارقا ئۇلانغان. ئاندىن ئىككى لامپىنىڭ ئاساس قۇتۇبىغا قارشىلىق 3 تىن ئۈتكەن توك تەتۈر لامپىنىڭ ئاساس قۇتۇبىغا ئۇلىنىپ يەنە بىر ئىككى قۇتۇپلۇق لامپا ۋە رىئوستات ئارقىلىق تۈۋەن تەرەپتىكى ئوڭ لامپىنىڭ ئاساس قۇتۇبىغا ئۇلانغان. ئاندىن ئالدىنقى بىر لامپىنىڭ يىغقۇچى قۇتۇبى ئوڭ لامپىنىڭ ئاساس قۇتۇبىدىكى توكنى يەرلەشتۈرىدىغان قىلىپ ئۇلانغان، ئاساس قۇتۇبى بولسا ئاۋاز سىگنال كىرىش ئۇچىغا كوندىساتور ئارقىلىق باغلانغان. تەتۈر لامپىنىڭ ئاساس قۇتۇبىغا مۇسبەت بىسىم ئۇلانسا تەتۈر لامپىنىڭ يىغقۇچى قۇتۇبى بىلەن تارقاتقۇچى قۇتۇبى توك ئۈتكۈزىدۇ، ئاستىدىكى ئوڭ لامپا بولسا ئاساس قۇتۇبىغا  مۇسبەت بىسىم بېرىلسە توك ئۈتكۈزمەسلىك ھالىتىدە تۇرىدۇ، بۇنى B رەسىمدىكى قىزىل سىزىق كۆرسىتىپ بېرىدۇ. شۇڭا ئوڭ-تەتۈر ئىككى لامپىنىڭ تارقاتقۇچى قۇتۇبىغا ئورتاق ئۇلانغان كوندىساتور زەرەتلىنىش جەريانىدا ئارقىمۇ -ئارقا ئۇلانغان ئاۋاز ياڭراتقۇ ئورامىدىن كۈچلۈك توك ئۈتۈپ يىڭى توك ئۇلانغاندا دۈك قىلغان ئاۋاز چىقىدۇ. ئەلۋەتتە ئاستىنقى ئوڭ لامپىنىڭ ئاساس قۇتۇبىغا ئۇلانغان ئالدىنقى لامپىنىڭ يىغقۇچى قۇتۇبىدىمۇ ئازراق يەرگە ئۇلانغان ئىقىم ئارقىلىق ئوڭ لامپىدىن ئازراق توك ئۈتسىمۇ بەك ئاز توك ئىقىمى بولغاچقا تارقاتقۇچى قۇتۇبىدىكى بىسىمنى روشەن تۈۋەنلىتەلمەيدۇ. ئەگەر ئالدىنقى لامپىنىڭ ئاساس قۇتۇبىغا ئاۋاز سىگنالى كىچىك سىغىملىق كوندىساتوردىن ئۈتۈپ خىزمەت ھالىتىگە كىرگۈزسە ئۇ چاغدا ئوڭ لامپىنىڭ ئاساس قۇتۇبى مەنفى بىسىم تەسىرىگە ئۇچرىغاندىن كىيىن يىغقۇچى قۇتۇبى بىلەن تارقاتقۇچى قۇتۇبى ئارسىدا ئۈتكۈزىدىغان توك ئىقىمى كۈچىيىش بىلەن بىرگە رىوستات ۋە ئىككى قۇتۇپلۇق لامپىنىڭ توك ئۈتكۈزىشىدىن تەتۈر لامپىنىڭ ئاساس قۇتۇبىدىكى مۇسبەت بىسىممۇ تۈۋەنلەيدىغان بولغاچقا تەتۈر لامپا توك ئۈتكۈزمەس ھالەتكە ئالمىشىدۇ، بۇ چاغدا B رەسىمدىكى كۈك سىزىققا ئوخشاش ئوڭ لامپىدىن ۋە ئاۋاز ياڭراتقۇ ئورامىدىن ئۈتىدىغىنى كوندىساتوردا زەرەتلەنگەن توك ئىقىمى بۇلىدۇ. ئادەتتە قۇۋۋەتنى ئاشۇرۇش ئۈچۈن چوڭ قۇۋۋەتلىك لامپا ياكى ئوخشاش قۇۋۋەتلىك نەچچە لامپا قۇۋۋەت كۈچەيتىش توك يۇلىغا ئىقىم بۆلگۈچى قارشىلىقلار ئارقىلىق C رەسىمدىكىدەك قۇشۇلسىلا بۇلىدۇ.
  B4 e$ G& Q/ l3 I7 _  بۇرۇنلاردا يەنە ئالدىدىكى قوزغىتىش ئۇسولى  B خىل قۇۋۋەت كۈچەيتكۈچكە، ياڭراتقۇغا ئۇلىنىدىغان تەرپى OTL ،OCL،BTL قۇۋۋەت كۈچەيتكۈچلەرگە  ئوخشايدىغان توك يوللېرى بار ئىدى، ئۇندىن باشقا يەنۋۇ دەپ بىر ماركىدىكى ئۈن ئالغۇدا كىرىش بۇغۇمى B خىل قۇۋۋەت كۈچەيتكۈچكە ئوخشىسىمۇ چىقىش قىسمى ئۈستىدىكى لامپا توك ئۈتكۈزسە تىرانسىفورماتور ئىندوكتىپ ئورامىدىن ۋە ياڭراتقۇدىن ئۈتىدىغان، يەنە بىر لامپىسى ئالماشقاندا بولسا كوندىساتوردىكى توك ئارقىلىق ھەم يەنە بىر ئورامغا مەبەدىن كەلگەن توك ئارقىلىق ياڭراتقۇ ئورامىنى زەرەتلەيدىغان مۇرەككەپ توك يۇلى بار ئىدى، بۇ خىل توك يۇلىنىڭ قۇۋۋەت لامپىلېرى بۇزۇلغىنىنى كۆرۈپ باقمىدىم. مۇشۇ خىل ئۇسولدا ئىشلەنگەن ئەمىلى توك يۇلىنىڭ OCL،BTL شەكىلدىكىلېرىنى ئۇچرىتىپمۇ باقمىدىم.
9 v- k! [4 S8 q) v: O- z ) K) {1 ~4 ~9 I8 Sبۇ مەزمۇنلار روھلان مۇنبىرىدىن كۆچۈرۈلگەن()
   OCL قۇۋۋەت كۈچەيتكۈچ ؛. B" d( d6 v7 R3 p& h$ T% mبۇ مەزمۇنلار روھلان مۇنبىرىدىن كۆچۈرۈلگەن()
" s  ~& D! o6 Dبۇ مەزمۇنلار روھلان مۇنبىرىدىن كۆچۈرۈلگەن()

* \/ l: v2 W7 {! i; X9 q   OCL قۇۋۋەت كۈچەيتكۈچ  بىلەن OTL قۇۋۋەت كۈچەيتكۈچ قارىماققا ئوخشاش بولسىمۇ ئەمىليەتتە چوڭ پەرىق بار،    OCL قۇۋۋەت كۈچەيتكۈچتە  توك مەنبەسى ئىككى بۇلىدۇ، ياڭراتقۇ بىلەن قۇۋۋەت كۈچەيتكۈچ بىۋاستە ئۇلىنىدۇ، ئاندىن ياڭراتقۇغا ئۇلىنىدىغان ئۇچى يەنە ئىككى چوڭ قۇۋۋەت لامپىسىنىڭ تارقاتقۇچى قۇتۇپلېرى ئۇلانغان ئۇتتۇرا قىسمىدىكى بىسىم بىلەن ئىككى مەنبەگە ئورتاق يەر سىمىدىكى بىسىم پەرقى تېنچ ھالەتتە ھەرگىز  مۇسبەت ياكى مەنفى 0.5 ۋولىتقا يەتمەيدۇ، ئەگەر بىسىم پەرقى شۇنىڭغا يەتسە ياكى ئىشىپ كەتسە ياڭراتقۇ ئۇلانغاندا ياكى ياڭراتقۇ ۋە ياكى قۇۋۋەت لامپىلېرى كۈيۈپ كىتىدۇ.* s: l, R2 A( C7 ]' e, h5 t% fبۇ مەزمۇنلار روھلان مۇنبىرىدىن كۆچۈرۈلگەن()
يۇقارقى رەسىمدىكى 1 رەقىمى بار توك يۇلىغا قارايلى، 1- لامپىغا مۇسبەت ئاۋاز سىگنالى بېرىلگەندە لامپىنىڭ يىغقۇچى قۇتۇبى بىلەن تارقاتقۇچى قۇتۇبىدىكى توك ئىقىمى كىمىيىدۇ، بۇنىڭ بىلەن يىغقۇچى قۇتۇپتىكى قارشىلىقتىكى بىسىم كىمىيىپ، 3- لامپىنىڭ ئاساس قۇتۇبىدىكى بىسىممۇ شۇنىڭغا ئەگىشىپ كىمىيىدۇ.شۇنىڭ بىلەن 4- ۋە 7- ھەسسىلەنمە شەكىلدە ئۇلانغان ئوڭ لامپىلار توك ئۈتكۈزمەسلىك ھالىتىگە مايىللىشىش بىلەن بىرگە مۇسبەت قۇتۇپقا ئۇلانغان 5- ۋە 6- تەتۈر لامپىلار توك ئۈتكۈزۈشكە مايىللىشىپ چىقىش ئۇچىغا ئۇلانغان كانايدىن ئىككى مەنبەگە ئورتاق يەر سىمىغا تۇتاشقان توك ئىقىمىنى كەلتۈرۈپ چىقىرىدۇ.شۇنىڭ بىلەن بىر ۋاقىتتا يەنە كانايغا بارغان توك بىسىمى 100 كىلو ئوملۇق 5- قارشىلىقتىن ئۈتۈپ 2- لامپىنىڭ ئاساس قۇتۇپ تۇكىنىڭ بىسىمىنى ئاشۇرىدۇ، بۇ چاغدا بەك تىز سۈرئەتتە ئىشىپ كىتىپ غەيرى ئاۋاز پەيدا بۇلۇشنىڭ ئالدىنى ئىلىش ئۈچۈن 2- لامپىنىڭ ئاساس قۇتۇبىغا 4- قارشىلىق ۋە ئارقىمۇ ئارقا ئۇلانغان 25 ۋولىت 10 مىكرو فارادالىق 1- كوندىساتور ئۇلىنىپ شىددەتلىك ئىشىشتىن ساقلىنىلىدۇ.
8 `0 n( N8 b$ ~: z3 G3 I4 Z: X  ئەگەر 1- لامپا ئاساس قۇتۇبىغا مەنفى بىسىم بېرىلسە 1- لامپىنىڭ تارقاتقۇچى قۇتۇبى بىلەن يىغقۇچى قۇتۇبى ئارسىدا توك ئىقىمى شەكىللىنىپ يىغقۇچى قۇتۇپتىكى 3- قارشىلىقتا توك بىسىمى ئىشىش ھالىتى شەكىللىنىدۇ، بۇنىڭ بىلەن 3- تەتۈر لامپا ئاساس قۇتۇبىدىكى بىسىممۇ ئىشىپ يىغقۇچى قۇتۇبى بىلەن تارقاتقۇچى قۇتۇبى ئارسىدا توك ئىقىمى شەكىللىنىدۇ. بۇنىڭ بىلەن 4- لامپىنىڭ ئاساس قۇتۇبى يەرلىشىپ ھەسسىلەنمە شەكىلدە ئۇلانغان 7- لامپا قۇشۇلۇپ تارقاتقۇچۇ قۇتۇبى بىلەن يىغقۇچى قۇتۇبى ئارسىدا توك ئىقىمى ھاسىل بۇلىدۇ، يەنە بىر ۋاقىتتا 1- ۋە 2- ئىككى قۇتۇپلۇق لامپىلاردىن تۈزۈلگەن زەنجىر ھەسسىلەنمە شەكىلدە ئۇلانغان 5- ۋە 6- لامپىلارنىڭ ئاساس قۇتۇبىدىكى بىسىمنى يەرلەشتۈرۈپ يىغقۇچى ۋە تارقاتقۇچى قۇتۇپلېرى ئارسىدىكى توك ئىقىمىنى كىمەيتىپ توك ئۈتكۈزمەس ھالەتكە كىرگۈزىدۇ. شۇنداق قىلىپ ئاۋاز سىگنالىنىڭ مۇسبەت ۋە مەنفى ھەر ئىككى دەۋرىنى كۈچەيتىدىغان بولغاچقا باشقا توك يوللېرىغا قارىغاندا  OCL قۇۋۋەت كۈچەيتكۈچنىڭ كۈچەيتىش ئەينەنلىكى يۇقىرى بۇلىدۇ.
$ b. Y6 I. u0 T0 Gشۇ رەسىمدىكى 2- توك يۇلىغا قارىساق كىرىدىغان ئاۋاز سىگنالىنىڭ مۇسبەت يېرىم دەۋرى ۋە مەنفى يېرىم دەۋرى ئۈچۈن ئوڭ-تەتۈر ئىككى لامپا ئىشلەتكەنلىكىنى كۆرىمىز، قالغان تەھلىلنى تورداشلارغا قالدۇراي. 3 رەقىمى يىزىلغان قىسمىدىكىسى قارشىلىق ئالماشتۇرۇش تىرانسىفورماتورى بار  B خىل قۇۋۋەت كۈچەيتكۈچ ۋە  OCL قۇۋۋەت كۈچەيتكۈچ بىرلەشتۈرۈلگەن توك يۇلىكەن، بۇنىڭدا بىر قىسىم يۇقىرى تەكرارلىق ئاۋاز سىگناللېرى تىرانسىفپرماتوردا يۇقاپ كەتسىمۇ ئەمما تۈۋەن چاستوتىلىق ئاۋازنى كۈچەيتىش ئىقتىدارى يۇقىرى低音بۇلۇپ يەرنى تىترىتىدىغان تۈۋەن چاستوتىلىق ئاۋاز چىقىرىشتا ئۈنىمى يۇقىرى. ئۇندىن باشقا يەنە ئادەتتىكى ئاۋاز چاستوتىسىنى كۈچەيتىشتىمۇ B خىل قۇۋۋەت كۈچەيتكۈچتىن خېلى سۈزۈك بۇلىدۇ.4 رەقىمى يىزىلغىنى بولسا توپلاشتۇرۇلغان توك يۇلى ئارقىلىق كۈچەيتىلگەن ئاۋاز چاستوتىسىنى كۈچەيتىدىغان ئاددى توك يۇلى بۇلۇپ قۇراشتۇرۇش ۋە تەڭشەش ئىنتايىن ئاساسن، ئاۋاز سۈپىتىمۇ يۇقىرى، 93-94-يىللېرى ئەتراپىدا مەن رەڭسىز تىلۋىزورنىڭ مەنبەسىدىن پايدىلىنىپ مۇشۇنداق قۇۋۋەت كۈچەيتكۈچ ياساپ باشقا ئىلىكتىر ئەسۋاپلېرىنىڭ قاپلېرىغا ئورنىتىپ نەچچىنى سىتىۋەتكەنتىم.
8 P4 C5 b2 K& b3 M3 C7 u7 j8 }2 A6 m% qبۇ مەزمۇنلار روھلان مۇنبىرىدىن كۆچۈرۈلگەن()
   BTL  قۇۋۋەت كۈچەيتكۈچ
( C9 o0 h1 v# \$ {9 z" z: w. E/ U2 a  t# z: F% O' Lبۇ مەزمۇنلار روھلان مۇنبىرىدىن كۆچۈرۈلگەن()

! n' q# v( ]0 X$ Q* I0 n  مەيلى توپلاشتۇرۇلغان توك يۇلى ياكى لامپىلىق قۇۋۋەت كۈچەيتكۈچ بولسۇن  قانداقلا بولسۇن  OTL قۇۋۋەت كۈچەيتكۈچ، OCL قۇۋۋەت كۈچەيتكۈچ توك يوللېرىنىڭ ھەممىنى ئىككى يولنى بىرلەشتۈرۈپ بىر ياڭراتقۇغا ئۇلاش ئارقىلىق شۇ مەنبە بىسىمىدىلا قۇۋۋىتىنى بىر ھەسسە قاتلىغىلى بۇلىدۇ، ئەمما قۇۋۋەت ھەسسىلەنگەندىن كىيىن ئىسسىقلىق تارقاتقۇچ ياپراقچىلېرىنى چوڭلىتىپ قۇيۇشىمىز لازىم. تۈۋەن بىسىملىق باتارىيەدە قۇۋۋەت كۈچەيتىدىغان بەزى توك يوللېرىدا ئايرىم ئىسسىقلىق تارقاتقۇچ ئىشلىتىلمەيدۇ. ھەم سىگنال كىرىش توك يۇلىنىڭ بىرسى بىكار قىلىنىپ يەرگە ئۇلىنىدۇ ياكى بوش قۇيۇلىدۇ. ئەمما مەلوم قىسىملېرىدىكى قايتۇرغۇچى سىگنال كىرىش ئۇچى ئاساسى قۇۋۋەت كۈچەيتكۈچنىڭ چىقىش ئۇچىغا باغلىنىدۇ. بۇرۇنلاردا كىچىك قۇۋۋەتلىك ئاۋاز قۇۋۋەت كۈچەيتىش توك يۇلىدىن ئاساسلىقى  tda2822 نى كۆپ ئىشلىتەتى ھازىر كۆپ يوللۇق مەخسوس BTL قۇۋۋەت كۈچەيتكۈچ توپلاشتۇرۇلغان توك يوللېرىمۇ كۆپ..." y8 k% l* U, U) @  Q1 C; ]بۇ مەزمۇنلار روھلان مۇنبىرىدىن كۆچۈرۈلگەن()
BTL قۇۋۋەت كۈچەيتكۈچ توك يوللېرىنىڭ بەزىلېرى چۇتكىلىق تەبئى ماگىنىتلىق ئىلىكتىرماتورنى ئوڭ-تەتۈر ئايلاندۇرۇش توك يوللېرىغىمۇ بەك ماس كىلىدۇ، يەنە بەزىلېرى كۆۋرۈكسىمان تەۋرەنگۈچلۈك توك مەنبەنىڭ قوزغاتقۇچ قىسمىغىمۇ ئوخشاپ كىتىدۇ.
3 e1 W# Z2 ?/ n- Z6 T$ v, I  بۇلارنى يىزىشتىن مەقسىدىم ھەۋەسكارلارنى توك يوللېرىنى تەھلىل قىلىشنى ئۈگەنسە دىگەن مەقسەتتىن. مەسلەن بىر ئاۋاز قۇۋۋەت كۈچەيتىش توك يۇلىغا ئەڭ يۇقىرى ئاۋاز قۇۋۋىتىگە يەتمىسىمۇ بىخەتەر ئاسان بۇزۇلمايدىغان بولسىلا بۇلىدۇ دىگەن شەرتنى قويغاندا بىر-نەچچە تال قارشىلىق ۋە ئىككى قۇتۇپلۇق لامپا قۇشۇپلا قۇغدىنىش ئىقتىدارىنى قۇشقىلى بۇلىدۇ.4 o1 G+ w' S3 `بۇ مەزمۇنلار روھلان مۇنبىرىدىن كۆچۈرۈلگەن()

& u5 M, O2 |. D( C. I7 \8 q' i1 R  يۇقارقى B رەسىمدە 8تال ئىككى قۇتۇپلۇق لامپىدىن ئاددى بىر زىيادە يۇقىرى قۇۋۋەتتىن قۇغداش توك يۇلى شەكىللىنىدۇ.ئەگەر زىيادە يۇقىرى توك ئىقىمى ئۈتسە قارشىلىقتا توك بىسىمى ئاشىدىغان بولغاچقا بەلگىلەنگەن بىسىمغا يەتكەندە ئاساس قۇتۇپ تۇكىنىڭ داۋاملىق ئىشىشىنى چەكلىگىلى بۇلىدۇ.
ياقتۇرىشىڭىز مۇمكىن؟

مۇناسىۋەتلىك تېمىلار

 ئىگىسى| ۋاقتى: 2015-3-10 07:49:30 | ھەممە قەۋەتنى كۆرۈش
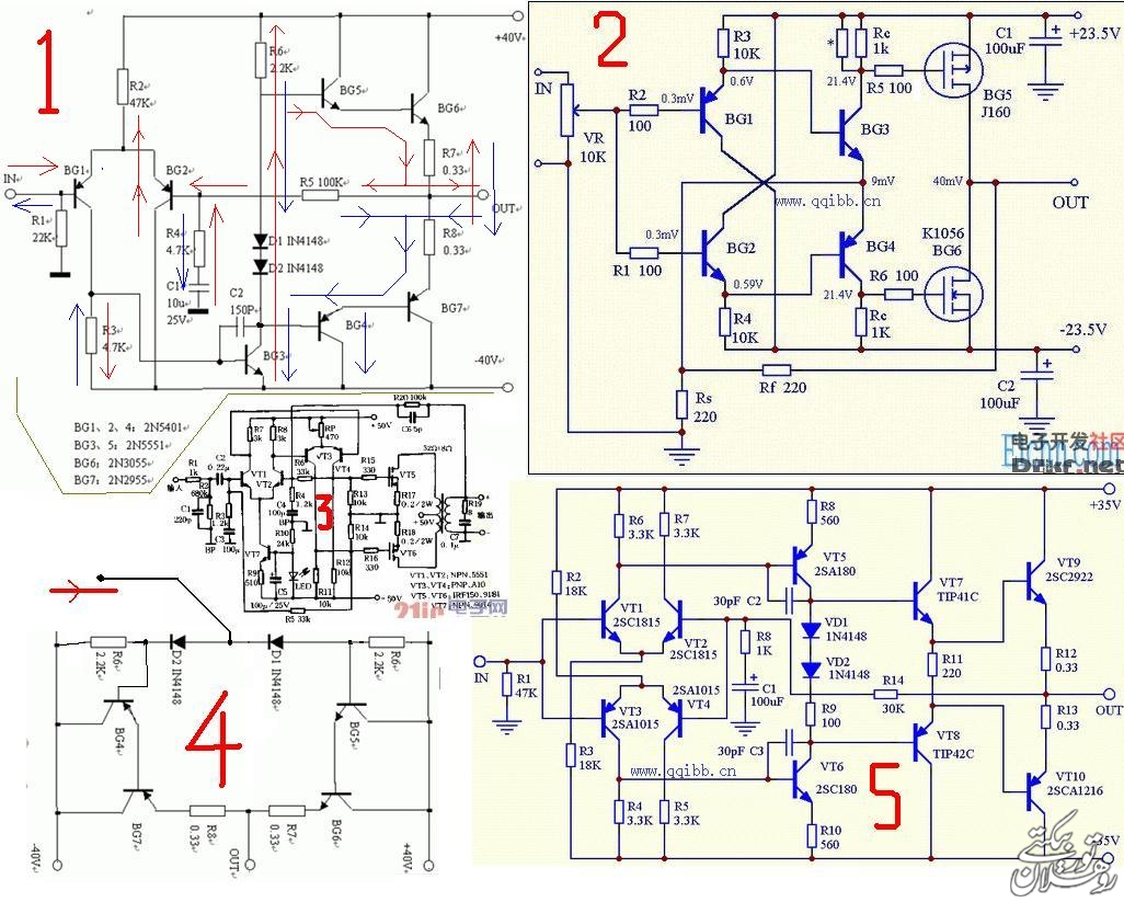
11111111111111111111111.jpg 222222222222222222222.jpg 3333333333333333333.gif 4444444444444444444444.jpg 55555555555555555555555.jpg 6666666666666666666.jpg 777777777777777777777777.jpg 8888888888888888888888888.jpg 999999999999999999999999.jpg
ۋاقتى: 2015-3-10 10:57:31 | ھەممە قەۋەتنى كۆرۈش
يۇقارقى توك يۇل خەرىتىسىنى تازائىنىق چۈشەنمىسەممۇ خەرىتىدىن قارىغاندا مۇرەككەپ توك يول سىستىمىسى ئىكەن ،توك ئىشلىرىغا تۇلىمۇ پىششىق ئىكەنسىز، تىمىڭىزغا رەھمەت

باھا سۆز

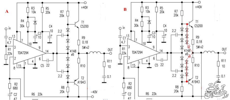
ئاددى ئۇسولىمۇ تىمىدا تۇنۇشتۇرۇلغان، رەسىمنى ياخشى كىرىشتۈرگىلى بولماي قالدى. شۇڭا ھەممىسىنى ئاستىغا يوللا  تەپسىلاتى ئىنكاس ۋاقتى: 2015-3-10 12:58
ۋاقتى: 2015-3-10 12:04:11 | ھەممە قەۋەتنى كۆرۈش
مۇشۇ توك يولىغا لازىملىق ئېلىكتىر دېتاللىرىنى قانداق تاپقىلى بولىدۇ؟ مۇمكىن بولسا مۇشۇنىڭغا ئائىت بىرەر ئۇچۇر بەرسىڭىز؟!!!

باھا سۆز

3055 ۋە 2955 رەقەملېرىنى بەيدۇغا كىرگۈزۈپ ئىزدەڭ. موس لامپىلارنى ئىشلەتسە ئاۋاز سۈپىتى ياخشى بولمايدۇ.  تەپسىلاتى ئىنكاس ۋاقتى: 2015-3-10 13:01
 ئىگىسى| ۋاقتى: 2015-3-10 12:58:23 | ھەممە قەۋەتنى كۆرۈش
polatkalam يوللىغان ۋاقتى  2015-3-10 10:57
' J+ ~$ m+ a1 {! i# |8 Tيۇقارقى توك يۇل خەرىتىسىنى تازائىنىق چۈشەنمىسەممۇ خەر ...

& i! i" }% G3 W3 I/ k( l! c' Qئاددى ئۇسولىمۇ تىمىدا تۇنۇشتۇرۇلغان، رەسىمنى ياخشى كىرىشتۈرگىلى بولماي قالدى. شۇڭا ھەممىسىنى ئاستىغا يوللاپ قويدۇم.5 Z& `5 n) Q/ z5 b. Z5 r2 Hبۇ مەزمۇنلار روھلان مۇنبىرىدىن كۆچۈرۈلگەن()
48 48.jpg
6 @8 b0 I& Y9 u0 P0 L0 Tبۇ ئەڭ ئاددى ھەم سۈزۈك كۈچەيتىش توك يۇلى.
 ئىگىسى| ۋاقتى: 2015-3-10 13:01:02 | ھەممە قەۋەتنى كۆرۈش
ahat0902 يوللىغان ۋاقتى  2015-3-10 12:04
& }3 L/ Z4 g* q+ X: G6 _/ yمۇشۇ توك يولىغا لازىملىق ئېلىكتىر دېتاللىرىنى قانداق  ...

/ h4 C" j/ {' {+ S  e( ?3055 ۋە 2955 رەقەملېرىنى بەيدۇغا كىرگۈزۈپ ئىزدەڭ. موس لامپىلارنى ئىشلەتسە ئاۋاز سۈپىتى ياخشى بولمايدۇ.
ۋاقتى: 2015-7-28 20:16:46 | ھەممە قەۋەتنى كۆرۈش
ئىلىكتىر زاپچاسلىرىغا خېلى پىششىق كەنسىز ئەقلڭىز گە ئاپىرىم

ئېنگىلىزچە كىرگۈزۈش ھالىتىگە ئالماشتۇرماقچى بولسىڭىز Ctrl بىلەن K كۇنۇپكىسىنى بىرلەشتۈرۈپ بېسىڭ، يەنە بىر قېتىم مۇشۇنداق باسسىڭىز ئۇيغۇرچىغا ئالمىشىدۇ .

كىرگەندىن كېيىن ئىنكاس يازالايسىز كىرىش | ئەزا بولۇڭ

سەھىپە جۇغلانما قائىدىسى

archiver|يانفۇن نۇسخا|قاماقخانا|ئېلان بېرىڭ|بىز كىم؟|ئۈندىدار|روھلان مۇنبىرى

GMT+8, 2016-8-3 15:20

Powered by Discuz! X3.2(NurQut Team)

© 2001-2013 Comsenz Inc.

تېز ئىنكاس چوققىغا قايتىش سەھىپىگە قايتىش